面对全球气候变暖、能源危机以及国家“双碳”目标,3044am永利始终秉持“资源化利用”的初衷,积极布局生物炭产业,致力于成为全球生物质炭材料的优质服务商,提供专业的系统设备和高品质生物质炭产品。

公司自主研发的废旧冰箱无害化处理及资源回收技术及设备, 具有“双轴斯碎机+立式破碎机+大风是稀释环成烷气体”技术, 主要用于对废旧冰箱中的各种原材料进行分离、 回收和利用, 具有自主知识产权,经国家工业和信息化部科技成果鉴定为 “填补国内空白, 达到国际先进水平” 。(鉴定资料详见工信鉴字【2010】第07001号)

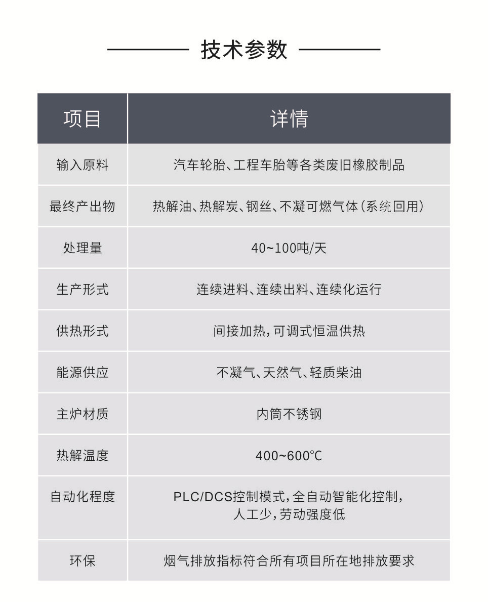
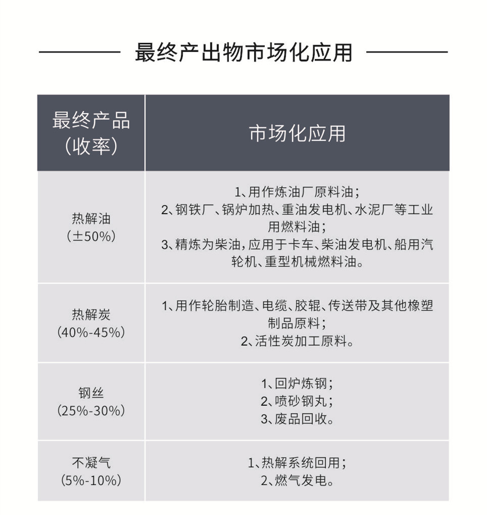
采用无氧热解技术,实现废轮胎、塑料的物理化学回收,解决困扰世界难题的“白色污染”及“黑色污染”。针对废轮胎提供破碎分选设备、前端预处理及终端热解、废轮胎综合利用整厂系统服务。在安全、环保、连续稳定运行的前提下,废轮胎(废旧橡胶制品)最终转化为钢丝、热解油、热解碳,实现资源化、无害化、减量化处置。包装废塑料、分拣后城市垃圾、工业废塑料、农膜、纸厂垃圾等无法再进行直接利用,经破碎、分选、无氧热解后,最终转化为高热值的能源化产品热解油、热解碳,实现资源化、无害化、减量化处置。

针对废弃包装容器/物、医疗废物提供热解资源化利用系统服务。危废包装容器通过 “去盖压扁+热解+破碎筛分” 、 “破碎+热解+筛分” 最终形成铁、 热解油、 热解碳, 达到危废包装资源化利⽤的效果。医疗废物由⾃动翻料机倒⼊进料仓, 通过双辊加料机进⼊热解碳化处理, 产物热解油及热解碳均可作为燃料外售。

适用于城市污水处理厂、地下管网及河道等产生的市政污泥及造纸业、印染业、皮革业、羽绒制造业等产生的工业污泥;含油沾染废弃物、落地油泥、炼油厂油泥、罐底油泥、钻井岩屑、地面溢油等各类含油污泥(HW08)。污泥、油泥经预处理后,在安全、环保、稳定运行的前提下,经无氧热解技术装备最终转化为热解油、热解炭等主要产物,实现其减量化、无害化处理及资源化利用。


前 台:0731-82791010-0
市场部:0731-82790123
营销中心:0731-82791068
售后服务:0731-82791069
邮箱:markert@varygroup.com
总部:长沙星沙产业基地凉塘东路1310号
官方抖音
官方微信
Copyright 版权所有 © 3044am永利(中国)集团-官方网站 All Rights Reserved 湘ICP备12008747号-4 康曼德:网站建设 网站统计






