产业废弃物能源化利用


  处置痛点
 
  高昂的废弃物处理成本       高涨的燃气价格       严格的排放标准
 
  解决方案
 
  3044am永利产业废弃物能源化利用以热解为核心。
 
  产业废弃物经预处理、热解,将固体废物转化为工业企业所需的蒸汽、电能、热能等多种能源,达成能量协同、设施共享及蒸汽、电能或冷热电三联供多能互补,超低尾气排放,满足环保要求,实现经济效益化,环境效益化。


理念:清洁生产、协同处置、多能互补


  适用对象


  造纸废渣
(绞绳、塑料轻渣、纤维类尾渣、除渣器污泥、脱水污泥)
 
  纺织服装业废料(布头、纤维、皮革、橡胶、塑料等)
 
  石化印染生物污泥、生物质
 
  生物制药废弃物(生物质、碳水化合物、淀粉、木质纤维素、脂类、蛋白质类、次生代谢产物、抗生素、生物碱及部分重金属)及药材下脚料、中药渣
 
  含油污泥(液态含油污泥、半固态含油污泥、高含液活性污泥、含液率较低的石油污染土壤、废油基泥浆、含油岩屑)
 
  技术特点


  商业模式
 
  工厂合作模式
 
  解决方案:厂内循环,贴身服务


  园区合作模式
 
  解决方案:工业园区,多能互补


  区域合作模式


  效益分析
 
  造纸废渣能源化利用效益说明


  效益说明:
 
  以热解为核心,配套相应的破碎、分选和甩干的预处理设备,协同处置厂内污泥,污泥转化为热解可利用能源,产生的热解气入燃气锅炉燃烧生产标准工业蒸汽,供厂内分布式能源系统使用。
 
  吨废塑料投资:30-35万元/t(湿基)
 
  吨蒸汽130-200元,吨产值约350元-700元

 

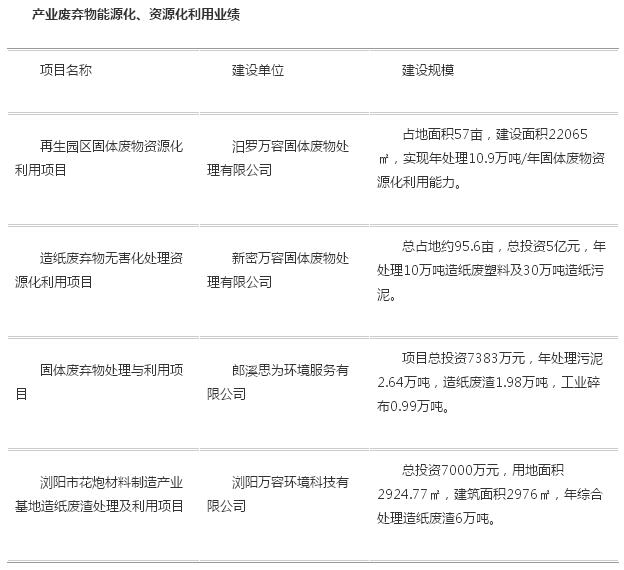
  应用案例


  造纸废弃物无害化处理资源化利用项目位于市大隗镇,总占地95.6亩,总投资5亿元,年处理10万吨造纸废塑料和30万吨造纸污泥,终形成工业燃油及陶粒等产出物。




Copyright 版权所有 © 3044am永利(中国)集团-官方网站 All Rights Reserved 湘ICP备12008747号-4 康曼德网站建设 网站统计